做好大客户销售,就一定会涉及到决策链的问题,很多人对这个没有什么概念,哪怕就是很多的销售人员也不太明白什么是决策链,以及研究决策链有什么作用和价值?正好上周末的两天时间,听了华为一位朋友讲解营销管理的课程,借助华为公司LTC(即 L2C,Leads To Cash,从线索到现金回款的企业运营管理思想)变革管理的经历,重点讲解了华为是如何打造LTC的营销运营模式的。整个课程中特别提及到客户关系管理是影响整个销售环节的重要因素,有了客户关系,销售的机会点就会增多,成单的概率也会高。但如何能将这些机会点转换成最终的可执行的合同,可就没有那么简单了。可以这样说,对销售机会点管理的好坏,是该机会点最终能否转换成合同的关键。
从机会点到最终订单合同的生成,整个过程会涉及到客户方多人决策,并最终形成一条决策链条,在该链条上会存在着若干个角色,这些角色对该销售机会的最后确定发挥其应有的价值和作用。从实践上而言,大客户销售的本质就是一个不断影响客户决策流程的过程。接下来,基于我的理解,谈谈如何管理好这个决策链条。
首先,系统性管理机会点。当前企业普遍存在的销售问题是重视销售,却不重视或者不知道如何管理销售。事实上,很多企业通过品牌运作、产品推广等等方式,会获得很多的销售机会点,但因为没有充分管理好这些机会点,从而丧失掉很多的机会。
华为公司是将机会点进行系统管理的最佳典范。他们会专门针对机会点,设定相应的组织,这个组织的名称叫做销售管理部。一旦有了机会点,销售管理部即刻就会收集若干信息,并随即成立项目组,对机会点按照项目的方式专项进行管理。包括对该机会点上的决策链分析、竞争对手分析、决策链中的关键角色分析等,同时还会讨论哪个角色应该由公司的哪一级组织或者哪一位的职位任职人员与之对接交流等等。
其次,识别出决策链上会有哪些角色。由于决策链条上的这些角色是和组织机构中的部门以及职位发生联系的,所以在确定角色的基础上,再将角色和部门以及职位的任职者对应,就能准确找到该决策链条上的关键性人物。所以,了解并分析清楚决策链条中的关键角色,对整个机会点的把控至关重要。
角色是一种身份的象征,主要是要弄明白“我是谁”这个问题。角色来源于流程中的任务,它可以是流程中一个或者多个环节的体现。由于任务经常发生变化,也会在某一个时间段内停止,所以临时性的角色会比较多。但如果在一个相对较长的时间段,例如一年以上,都不会发生什么变化,则可以将该角色固化,形成较为固定的职责,这样就形成了岗位的概念。所以岗位来源于角色就是这个道理。一个岗位可以是一个也可以是若干个流程角色,还可以是若干岗位共同承担一个流程角色。
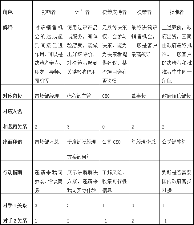
这些说起来有点儿理论,回到刚才提到的销售机会点中的决策链条上。从客户方思考这条链条上会涉及到哪些角色。我们按照流程倒着思考这个问题:机会点的最后一个环节是客户批准合同,这时要思考谁能批准这个项目,所以这里面就有一个批准者的角色;但在批准前,需要对该项目做出决策,因而这里面就会有一个决策者的角色(很多情况,批准者和决策者往往是同一个人)。为了做出相对准确的决策,决策者会征求相关人员的建议,例如,产品使用者、了解熟悉客户的采购人员等等,这些人的建议和意见会对决策产生影响,所以这里面就会有一个影响者的角色;而用过该产品的人,或者和该公司有过接触的人,其角色就很可能是一个评估者。
在评估和识别角色的过程中,要特别注意隐形角色的识别。例如,决定该销售机会点的决策者的同学、老师,甚至爱人等等,都很有可能对该决策者产生影响。所以,一个完整的决策链条,是应该包括对这些隐形角色进行分析的。
第三,将角色和客户中的关键部门及岗位对应。最好的方法就是把客户的组织结构图画出来,细化到公司级和部门级,如果有条件,最好能细化到职位上(至于如何收集组织结构图的信息不在讲解)。在画出组织结构图后,分析该组织结构图中的哪些部门以及哪些岗位会对该销售产生影响,并逐渐的梳理出一条决策链。分析决策链中关键角色和岗位以及人员的最好工具和方法,就是鱼骨图分析法。
下面我们通过实际案例,说明在销售机会点中决策链上的各个角色。以下案例是授课老师自身在2004年负责东南亚某国家一个电信项目的竞标实践分析。
该链条上,越是靠近目标的决策链客户就越重要,决策链客户中越靠近轴线的就越重要,并且在分析过程中,要精准到职务和姓名。

第四,梳理竞争对手以及本公司和客户的关系对比。这一点非常关键,收集客户在本次销售过程中还通知了哪些厂家前来竞标的信息,并分析这些竞争对手和客户的关系如何,哪些对我们有利,哪些是对我们不利的。例如,竞争对手和客户中的市场部部长关系很好,这对我们就是不利的关系;再例如,流程部主管很认同我们公司的产品,较为倾向于支持选择我们,这对我们就是有利的关系。在这个过程中,可以采用五个维度进行描述,用下表解释。

最后,制订实施计划,并开始战斗。一旦对机会点进行综合分析完成后,就要制订相应的策略和作战计划,要分析清楚在整个决策链条中,要先找谁,再找谁,由谁和谁洽谈,以及在这个过程中需要注意的关键点等等。
以下是一个基于上述东南亚某国电信运营商的案例,分析该机会点上决策链的关键角色,展示其中的部分内容,仅供参考。

从以上分析可以看出,我司本次的销售机会,并不占优,所以就更需要做出周密的策略,不断提升我们优势,并最终拿下该订单。
总之,要和组织做生意,就需要建立好客户关系,在获得销售机会的时候,就要分析该销售机会点中决策链条上的每一个角色和对应的人物,并找出相应的对策,有的放矢的去战斗,否则再多的机会,也会浪费掉。


李真顺
周远祥
欧德张
孟晓苏
刘大成
殷大奎
曾凤
庞国明