《管理》2023年第1期收录博士,北京学而管理咨询有限公司首席顾问,高级经济师邱昭良的《从<荀子·王霸>篇谈儒家社会治理体系》。他分析了荀子提出的“义立而王、信立而霸、权谋立而亡”三种基本治国路线与方针。以下为《从<荀子·王霸>篇谈儒家社会治理体系》全文:
从《荀子·王霸》篇谈儒家社会治理体系
一、荀子之学即王霸之学
在先秦时代,所谓“王”,指的就是统一天下、让百姓过上幸福生活的圣王,包括尧舜禹以及周文王、周武王、周公等。荀子称前者为“先王”,就是周朝之前的圣王;称后者为“后王”,也就是离荀子所在的春秋战国时期比较近的朝代的圣王。
所谓“霸”,指的就是称霸一方,能够震慑诸侯或令其信服,也能维持秩序、维护天下安定的霸主,如人们都熟悉的“春秋五霸”。
在春秋战国时期,百家争鸣,各种学说风起云涌。孔子创立的儒家主张回到周朝的治理模式,所以大力推崇先王,但是,翻遍孔子的言论,他对于王、霸并无系统的论述,其少量语录中虽提及霸,也只是透露出尊王抑霸的味道。因此,荀子事实上是第一个对王霸展开系统论述的儒学大师。由此,荀子之学也经常被称为“王霸之学”。
在《荀子·王霸》篇(以下简称“《王霸》篇”),荀子对成王、成霸的治国之道进行了研究,提出了体系化的解决方案。他推崇王道,但并不排斥霸道。笔者认为,这可能是由于在荀子所在的战国时期,人们变得比较现实了,能有贤明的圣王以礼义征服天下人心,不需战争就能出现太平盛世,这样当然最好;只是,这种希望过于渺茫。因此,即使没有圣王,如果能出现有能力一统天下、保持一段时期天下稳定的霸主,也总比诸侯林立、彼此厮杀,让百姓遭受苦难的局面要好。
《王霸》篇是《荀子》一书中篇幅最长的一篇,共4750字,内容非常丰富,包含很多关于社会与组织治理的深刻哲理与基本原则,至今仍有重要的指导与借鉴意义。
二、三种治国模式
《王霸》篇要回答的第一个问题就是:到底怎样才能成王或者成霸,分别要具备什么样的条件?
对此,荀子一上来就开宗明义,指出:“故用国者,义立而王,信立而霸,权谋立而亡。三者,明主之所谨择也,仁人之所务白也。”(王先谦,2012)199也就是说,治国有三种策略——义立而王、信立而霸、权谋立而亡,国君必须慎重选择治国之道。
1.义立而王
要做到“义立而王”,荀子指出,需具备以下三个条件。
(1)治国是天下责任中最大的,合格的领导一定要有相应的修为,德能配位,也即必须是有足够的品格修为和能力的君子才能胜任。要是德不配位,坐在君主的位置上,就很危险。
在本篇中,荀子多处提及,合格的君主应该是仁君、圣王、“王者之人”。他们信奉并践行礼义之道,身心合一,决策和行为都符合“公义”(即社会整体的利益),都是“义志”,而非私利。例如,荀子指出:“故厚德音以先之,明礼义以道之,致忠信以爱之,赏贤使能以次之,爵服赏庆以申重之,时其事、轻其任以调齐之,潢然兼覆之,养长之,如保赤子。”(王先谦,2012)220意思是说,君主自身的德行与能力修为应该很高,能够以身作则、率先垂范,践行礼义之道,并使其成为整个社会的指导法则;同时,他们应能施行仁政、爱护人民,并奖赏、任用贤能之士,基于他们的能力和德行修为给予官职,并配以相应的服饰,用奖赏、表扬来反复强调;此外,适时地安排农事、徭役,不给百姓造成负担,让全体人民都可以安居乐业,就像养育婴儿一样。
(2)除了君主自身是君子,还要求所使用的人,也就是臣下百官,都应该是践行礼义的“义士”。
(3)君主制定出来、施加于天下的法律、条令是符合道义的“义法”。
2.信立而霸
君主选择“信立而霸”,也要有三个条件。第一,君主在礼义、品格修为方面并不完备,但具备较强的能力来治理国家。第二,对待臣下,奖励、惩罚、禁止和许可都履行到位,取信于人。第三,已经颁布的政令和签署的盟约,即便知道会使自己受到不利影响,也会执行到位,信守不渝。
3.权谋立而亡
第三条路就是“权谋立而亡”。在这种策略里面,君主自身没有任何道义和诚信,只看对自己是否有利,运用阴谋诡计,为自己谋取功名、利益,而且贪得无厌,并不好好整饬自己已经有的东西,反而一心想要别人的。在内部,对于自己的臣民,也耍心眼,巧取豪夺,谋取小利。在外部,对于盟国,更是背信弃义,钩心斗角,谋取大利。
从上面的论述可以看出,荀子认为,可以从君主、臣下、民众、盟国四个方面来判断君主实际采用的治国模式(见表1):
(1)君主本人是否遵从并践行礼义,是否有较高的品格修为;(2)君主所选拔和使用的人(臣下)是不是“君子”;(3)君主和臣下制定出来、施于民众的法令条例是否为“义法”;(4)对盟国是否能坚守信义。其中,第一个因素会影响第二个因素,前两个因素又会决定后两个因素。


三、社会治理模式选择的影响因素
从上面的论述可见,在荀子看来,实行哪种治国模式,主要取决于两个方面:一是君主本人的信念,也就是荀子所说的“何法之道”;二是君主选拔、任用什么样的人,也就是“谁子之与”(见表2)。

如果君主采纳的是“王者之法”,也就是经过千岁验证的礼义之道,同时君主和他所任用的人都是“王者之人”,也就是有很高修为的“君子”(“千岁之信士”),那么,他选择的就是“义立而王”这种策略。
如果君主采纳的是“霸者之法”,他和所任用的人都是“霸道之人”,那么,他选择的就是“信立而霸”这种策略。所谓“霸道之人”,就是德行修为不如“王者之人”,但是也有较强能力的人。如果君主采纳的是“亡国之法”,运用阴谋诡计,只求功利,同时他所任用的人都是“亡国之人”,也就是自己身边那些只懂得讨好自己的小人,那么,他选择的就是“权谋立而亡”这种策略。
事实上,荀子认为,上述三种治国模式可以分为两大类,一类叫“巨用”,另外一类叫“小用”,二者会产生截然不同的结果(见表3)。

那么,什么是“巨用”,什么是“小用”呢?关键也是看两个方面,一是走什么样的路线(即“何法之道”),二是任用什么样的人(即“谁子之与”)。所谓“巨用”,就是君主坚持“先义而后利”,不论亲疏、贵贱,他只选择任用贤能的人。所谓“小用”,就是君主坚持“先利而后义”,只求功利,不讲礼义之道,不论是非、曲直,他只选择任用自己身边亲近、奉承自己的人。
如果采取“巨用”模式,国家就会发展壮大,社会就会繁荣昌盛,天下太平,君主和人民就会安逸、快乐,荣誉满满;发展到极点,国家就会成霸。如果采取“小用”模式,国家就会陷入混乱、危险,君主和人民都会命运悲惨,并自取其辱;萎缩到极点,国家就会灭亡。介于二者之间,仅能安存。这就是荀子所说的“綦大而王,綦小而亡,小巨分流者存”(王先谦,2012)206。
因此,荀子指出,“国危则无乐君,国安则无忧民。乱则国危,治则国安……故百乐者生于治国者也,忧患者生于乱国者也,急逐乐而缓治国者,非知乐者也。故明君者必将先治其国,然后百乐得其中;暗君必将急逐乐而缓治国”(王先谦,2012)207-208。也就是说,国家危险,君主就不得安乐;国家安定,百姓就不会忧愁。政事混乱,国家就会危险;政事井然有序,国家就会安定……因此,各种祥瑞都会在治理良好的国家发生,各种忧患都会在治理混乱的国家发生。如果君主想得到长久的安乐,就需要“先治国”,而不是“急逐乐”。只有国家和社会得到良好的治理,君主才能得到长久的安乐。而昏君则急着追求享乐,不用心治理国家。如果国家被治理得一塌糊涂,即便君主能得到享乐,其也不会是真正长久的快乐,这样的做法也是不明智的。
四、社会治理的关键在于“取相”
国家和社会作为一个极其复杂而庞大的系统,要进行治理,肯定不能只靠君主一个人。因此,荀子认为,社会治理的关键在于“取相”,也就是选择一个副手,协助自己治理国家。用现代企业管理的语言来讲,就是要注重选拔和任用人才。
对此,荀子分析了三种组合及其可能的结果(见表4)。

首先,“身能相能,如是者王”(王先谦,2012)206。也就是说,如果君主自身修为高、能力强,同时,他所选的“相”也很有修为、有能力,这样就会成王。按照这一假设,只要君主有能力,就必然能选到合格的相,因此,不存在君主“身能”而“相不能”的状况。否则,就说明君主没有能力。
其次,“身不能,知恐惧而求能者,如是者强”(王先谦,2012)206。如果君主自身修为和能力不高,但他知道自己的不足、心怀恐惧,尽力寻找并任用很有修为和能力的副手,这样就会强大、成霸。事实上,就像荀子所说,世界之大,有能力和有修为的贤人总是有的,如果君主用心求索,一定能找到贤能的副手,因而也不会出现君主“求能”而“相不能”的状况。
最后,“身不能,不知恐惧而求能者,安唯便僻左右亲比己者之用,如是者危削,綦之而亡”(王先谦,2012)206。如果君主自身修为和能力不足,还不知恐惧,不去寻找和任用贤人,而是任人唯亲,只任用身边那些奉承、谄媚自己的人,这样国家就会陷入危险,不断衰弱,发展到极点,就会灭亡。因为君主无能,必然选不到贤能的相;即便有贤能的人,其也得不到任用,最终会离开。
所以,从根本上讲,国家的兴衰荣辱首先取决于君主,就像荀子所说:“故治国有道,人主有职。”(王先谦,2012)208
五、君主的六项职责
既然君主对于社会治理具有举足轻重的作用,那么,君主到底应该履行哪些职责?
通读、梳理全篇,笔者认为,在荀子看来,要想治理好国家,君主的职责包括如下六个方面(上面所讲的“取相”只是君主治国的职责之一)。这刚好符合老子在《道德经》中所说的“道生一,一生二,二生三,三生万物”。
1.“养一民”
首先,对于奉行道义治国的君主来说,其基本使命就是以仁义精神和清明的政治收服民心,让老百姓过上幸福生活。这就是“一”,它是由礼义之“道”生发出来的。只有真正收服民心,让老百姓心甘情愿地和君主一心,甚至愿意为其出生入死,其才是真正的王。这个思想在《王霸》篇中多处提及。同时,这也是儒家治国思想的基本主张。
例如,荀子指出:“用国者,得百姓之力者富,得百姓之死者强,得百姓之誉者荣。三得者具而天下归之,三得者亡而天下去之;天下归之之谓王,天下去之之谓亡。……生民则致宽,使民则綦理,辩政令制度,所以接天下之人百姓,有非理者如豪末,则虽孤独鳏寡必不加焉。是故百姓贵之如帝,亲之如父母,为之出死断亡而不愉者,无它故焉,道德诚明,利泽诚厚也。”(王先谦,2012)220-221意思就是说,治理国家的君主,能让百姓尽力效劳的,才会富足;能让百姓为之拼死作战的,才会强大;能得到百姓称颂的,才会荣耀。具备了以上三个条件,天下人就会归附他,他就会成王;失去了这三个条件,天下人就会离开他,最终他就会自取灭亡……养育人民极其宽厚,役使百姓极其合理,制定的法令制度、对待百姓的方式,但凡有不合理的地方,即便是针对孤独鳏寡之人,也丝毫不能施加于他们身上。因此,百姓像对上帝一样尊重他们,像对父母一样敬爱他们,心甘情愿地为他们出生入死,这没有其他缘故,就是因为君主的道德确实贤明、施予百姓的恩泽确实深厚。
2.“使人为”
荀子认为,要做到“养一民”这个“一”,君主要把握两个基本原则(也就是“一生二”):第一,选贤任能,善于“官人”,做到“使人为”;第二,洞悉本质,把握关键,做到“守至约”。
就像上文所说,国家和社会的安危荣辱,除了取决于君主自身的状况,也离不开“取相”。事实上,君主不仅需要“相”的辅助,还要明确标准,善于识别和管理人才。因为要想治理好一个国家,肯定要依靠很多人,绝对不能只靠自己。为此,君主必须能够“论德使能”,也就是识别人的德行和才能,并据此妥当地使用人、授予其官职。因此,君主必须是善于管理人的人,要通过使用他人来达成目标,就像荀子所说:“人主者,以官人为能者也;匹夫者,以自能为能者也。……论德使能而官施之者,圣王之道也,儒之所谨守也。”(王先谦,2012)209-210
3.“守至约”
因为治理国家是一个庞大、复杂的系统工程,君主必须具备系统思考的智慧,能从众多纷乱的事务中看清本质、把握关键。如果分不清轻重,眉毛胡子一把抓,什么都管,必然陷入混乱。荀子指出:“之主者,守至约而详,事至佚而功,垂衣裳,不下簟席之上,而海内之人莫不愿得以为帝王。”(王先谦,2012)209君主如果能够“守至约”,就可以手都不用抬一下,将天下治理得井井有条。这就要把握“为君之道”。
对此,荀子进一步阐述道:“主道治近不治远,治明不治幽,治一不治二。主能治近则远者理,主能治明则幽者化,主能当一则百事正。夫兼听天下,日有余而治不足者如此也,是治之极也。既能治近,又务治远;既能治明,又务见幽;既能当一,又务正百:是过者也。过,犹不及也,辟之是犹立直木而求其景之枉也。不能治近,又务治远;不能察明,又务见幽;不能当一,又务正百:是悖者也,辟之是犹立枉木而求其景之直也。故明主好要而暗主好详。主好要则百事详;主好详则百事荒。”(王先谦,2012)219-220也就是说,英明的君主一定要抓住事物的关键与本质,把自己该做的事情做好,不能贪大求全,什么都管。只有这样,才能维持整个系统的秩序,否则就会百事荒废。
4.“论一相”
接下来,荀子进一步阐述了怎样才能把握关键,调动并协调众人,实现国家和社会的治理。在他看来,君主需要明确三方面的具体职责:“君者,论一相、陈一法、明一指,以兼覆之、兼炤之,以观其盛者也。”(王先谦,2012)220也就是说,要落实上述两个基本原则,君主需要履行三项职责,即“论一相、陈一法、明一指”(这就是所谓的“二生三”)。
所谓“论一相”,就是我们前面所提到的“取相”,因为君主要治理天下,必须找到一位合格的相作为辅助,这是最为紧要的。在荀子看来,“故能当一人而天下取,失当一人而社稷危”(王先谦,2012)218。古代贤明的君主之所以成王,都是因为任用了贤相,就像荀子所说:“故汤用伊尹,文王用吕尚,武王用召公,成王用周公旦……故古之人有大功名者,必道是者也;丧其国、危其身者,必反是者也。”(王先谦,2012)218-219如果君主用心寻找到贤相,自己就不用那么辛苦、忙碌、烦扰了——这就是荀子所讲的“故君人劳于索之,而休于使之”(王先谦,2012)220,甚至可以达到“无为而治”的境界,即“既能当一人,则身有何劳而为,垂衣裳而天下定”(王先谦,2012)218。
对于相的职责,荀子说:“相者,论列百官之长,要百事之听,以饰朝廷臣下百吏之分,度其功劳,论其庆赏,岁终奉其成功以效于君。当则可,不当则废。”(王先谦,2012)220也就是说,相位列百官之首,总管各种政事的处置,确定朝廷的大臣和各级官吏的职责、名分,衡量他们的功绩,评定他们的奖赏,年终拿着他们的成绩呈报给君主,其中,称职的就留用,不称职的就罢免。作为君主治国的辅佐之人,只有相履职到位,君主才能把握关键,做好自己职责范围内的事,不必为各种事务而劳心、劳神。因此,选择合适的人担任相,对于君主来说至关重要。
5.“陈一法”
除了选贤任能,要治理好国家,还必须颁布一套尊重人性、符合科学规律与社会伦常的法律,以此来规范臣民的行为,明确社会秩序,使百姓没有额外的负担,各级官吏也不能随意无度地役使百姓。这就是荀子所称的“陈一法”。
《荀子·君道》篇曾谈道:“法者、治之端也;君子者、法之原也。故有君子则法虽省,足以遍矣;无君子则法虽具,失先后之施,不能应事之变,足以乱矣。”(王先谦,2012)226也就是说,法制是治国的开端,君子是法制的本原。如果人人都是君子,即便法律条例简略,也足以适用于各个方面;如果人人都不是君子,即便法律条例很完备,也会失去先后的实施次序,不能应付事情的诸多变化,最终造成混乱。由此可知,在荀子看来,要实现社会治理,根本之道是以礼义对百姓进行教化、把人培养成君子,这是社会治理的根本。除此之外,也必须有法令制度和明确的行为规范,并且从君主开始主动、严格执行,这样才能树立威信、令各方信服,就像他所说:“制度以陈,政令以挟,官人失要则死,公侯失礼则幽,四方之国有侈离之德则必灭。”(王先谦,2012)213
6.“明一指”
荀子认为,君主的第三项职责是“明一指”,也就是采取各种措施,在整个社会范围内确立礼义之道的根本指导地位,包括君主在朝堂上以身作则,监督各级官吏,以及在整个社会中善待百姓。荀子指出:“君人者,立隆政本朝而当,所使要百事者诚仁人也,则身佚而国治,功大而名美,上可以王,下可以霸。”(王先谦,2012)218
的确,在荀子倡导的社会治理体系中,礼义之道是治国的根本,这也是他一直推崇的根基。他指出:“国无礼则不正。”没有礼义之道,就无法治国理政,实现和谐、可持续发展。为此,君主必须采取有效的措施,确保礼义之道在整个国家和社会中的根本指导地位。
总之,如果君主能够履行好最后三项职责,就可以管理好自身、朝廷以及天下,实现法、士、民、俗“四者齐”,使社会和国家得到有效治理,实现“王道仁政”(这就是所谓的“三生万物”)。具体来说,就是“无国而不有治法,无国而不有乱法;无国而不有贤士,无国而不有罢士;无国而不有愿民,无国而不有悍民;无国而不有美俗,无国而不有恶俗。两者并行而国在,上偏而国安,在下偏而国危;上一而王,下一而亡。故其法治,其佐贤,其民愿,其俗美,而四者齐,夫是之谓上一。如是则不战而胜,不攻而得,甲兵不劳而天下服”(王先谦,2012)215-216。
六、礼对七类人的指导意义
在本篇中,荀子阐述了“礼”对于社会治理的价值,主要包括两个方面。
一是规定社会等级。正如荀子所说:“传曰:‘农分田而耕,贾分货而贩,百工分事而劝,士大夫分职而听,建国诸侯之君分土而守,三公总方而议,则天子共己而止矣’。出若入若,天下莫不平均,莫不治辨,是百王之所同,而礼法之大分也。”(王先谦,2012)210-211农民耕田,商贾经商,百工各司其职、勤勉努力,士大夫履行自己的职责,处理各种政事,分封列土的诸侯管理好自己领地内的百姓,三公在天子之下执行各自的大政策略,天子则统领天下。如果天下之人都能履行他们各自的职责,天下就太平、稳定有序,这就是太平治世。这是礼法的基本功能。
二是指导人的行为,包括君臣上下、贵贱长幼,以至于普通百姓都以此作为指导行为的规范,用它来检查、约束自己的行为。这是礼法的基础功能,就像荀子所说:“君臣上下,贵贱长幼,至于庶人,莫不以是为隆正。然后皆内自省以谨于分,是百王之所以同也,而礼法之枢要也。”(王先谦,2012)17
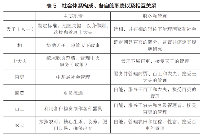
具体来说,荀子将社会众生分为天子、相、士大夫、百吏、商贾、百工以及农夫。前四类人被称为“官人者”,也就是以管理他人为主要职责的人;后三类人被称为“自能者”,即依靠自身能力从事专业工作或具体事务的人。他们都是社会体系中不可或缺的一分子,各自有着不同的职责,也要服从其他人的管理(见表5)。

如果能够践行礼义,这两项功能都能有效发挥,就可以实现社会的“治理”,荀子称之为“綦定”,也就是极度安定和谐。对此,荀子指出:“如是,则下仰上以义矣,是綦定也。綦定而国定,国定而天下定。”(王先谦,2012)200-201也就是说,如果能做到这样,臣民就会基于道义而敬仰君主,治国的基础就会稳固,国家就会安定,天下就能平定。
七、非礼即“伤国
在荀子看来,礼是治国的根基,如果君主不遵从礼义之道,就会“伤国”,也就是使国家受到伤害。荀子讲的那些情况都是针对君主来说的。他认为,如果君主用人不当,让没有品德和能力的小人来管理民众,让他们作威作福,并且用不当手段巧取豪夺、与民争利,就会造成伤害国家的大灾难。
具体来说,他列举了三种情况,称其为“三邪”。
第一,“大国之主也,而好见小利,是伤国”(王先谦,2012)222。如果大国的君主不尊崇礼义,不谨守传统的法令制度,喜欢欺诈,贪图小利,便会危害国家。因为这样会造成上行下效,朝廷群臣和举国上下也就不会崇尚礼义,而是互相倾轧。那样的话,即使国家土地辽阔,权威也会趋于倾微;即使国家人口众多,兵力也必定衰弱;即使国家法令条例繁多、严苛,政令也难以下达、施行。这样,国家必然会陷入危险。
第二,“其于声色、台榭、园囿也,愈厌而好新,是伤国”(王先谦,2012)222。君主若喜好歌舞、美色,大搞楼堂馆所,喜欢排场、享乐,而且乐此不疲、追求新奇,就会危害国家。
第三,“不好循正其所以有,啖啖常欲人之有,是伤国”(王先谦,2012)222。若君主不喜欢整顿、治理自己已有的东西,却总是贪婪地想要占有他人的东西,就会危害国家。
若这三种邪念充斥胸中,君主就不是奉行礼义之道的君子,如果他们又用人不当,让那些玩弄权术、阴险狡猾的小人来处理政事,君主就会权势倾微、声名狼藉,国家就会陷入危险,这样的君主就是危害国家的人。这就是荀子所说的“三邪者在匈中,而又好以权谋倾覆之人断事其外,若是,则权轻名辱,社稷必危,是伤国者也”(王先谦,2012)223。
八、我们今天如何利用《荀子》的智慧
从上文的论述可知,荀子在《王霸》篇给出了社会与组织治理的整体解决方案,涉及基本的治国路线、方针、决定因素,以及礼义规范在社会治理体系中的应用、君主的职责等核心问题,不仅涉及上至天子、下至百姓的所有利益相关者,而且具有动态性,明确了彼此之间的相互关联,洞悉了规律、把握了本质,是对社会治理的系统思考成果,因而对于当今的社会与组织治理有积极的借鉴意义。
但是,需要指出的是,《荀子》成书于战国末期,其中的一些政治主张也不可避免地具有一定的历史局限性。例如,主张恢复到周朝的治国模式、希望出现“明主”来一统天下、重农抑商等,都是荀子在自己所处的历史时期出于当时的社会状况而提出的具体主张,并不适合当今的时代。
为此,按照笔者在《知识炼金术(个人版):成为领域专家的系统方法》一书中提出的“U型读书法”,我们在精读、学习《荀子》和其他古代典籍时,不能照搬照抄,而是要先准确理解其具体主张(“观其文”),继而思考、理解其背后的原理和思想精髓,把握本质(“察其意”),并将这种精神与自己的实际相联系,思索如何将这些精髓与原理应用到自己当前的实际工作中(“辨其用”),最后,通过实际行动以及之后的复盘、反思,验证自己是否真正理解了这些思想并能够有效使用(“证其效”)。从本质上讲,这是一个从古至今、由人及己的知识转移过程。


李真顺
周远祥
欧德张
孟晓苏
刘大成
殷大奎
曾凤
庞国明